Nhôm định hình là gì? Đặc điểm và ứng dụng của nhôm định hình
Nhôm định hình là gì? Tại sao loại vật liệu này lại ngày càng được ưa chuộng trong xây dựng, cơ khí và sản xuất công nghiệp? Với thiết kế linh hoạt, độ bền cao, khả năng chống ăn mòn và dễ gia công, nhôm định hình đã trở thành giải pháp tối ưu cho nhiều công trình hiện đại. Trong bài viết này, hãy cùng tìm hiểu khái niệm nhôm định hình, đặc điểm nổi bật cũng như những ứng dụng thực tiễn của loại vật liệu đa năng này.
1. Nhôm định hình là gì?
Nhôm định hình là thanh nhôm được tạo ra thông qua quá trình đùn ép hiện đại. Trong quá trình này, hợp kim nhôm (billet) được nung nóng và ép qua khuôn (die) để tạo ra các thanh nhôm có mặt cắt theo hình dạng (profile) mong muốn.
Ưu điểm nổi bật của phương pháp đùn ép là khả năng tạo hình linh hoạt và không giới hạn về chiều dài thanh nhôm, đáp ứng đa dạng nhu cầu sử dụng trong xây dựng, cơ khí và công nghiệp.

2. Đặc điểm của nhôm định hình
Nhôm định hình là vật liệu được ứng dụng rộng rãi trong xây dựng, cơ khí, nội thất và công nghiệp nhờ sở hữu nhiều đặc tính ưu việt:
- Đa dạng kiểu dáng và thiết kế: Nhờ quy trình đùn ép hiện đại, nhôm định hình có thể tạo thành nhiều hình dạng, kích thước khác nhau mang đến sự linh hoạt trong thiết kế, đáp ứng các yêu cầu kỹ thuật của cửa, vách ngăn cho đến kệ trưng bày và khung máy móc.
- Khả năng chịu lực tốt: Với độ bền cơ học cao, nhôm định hình có thể chịu được lực tác động lớn mà không bị biến dạng. Đây là lựa chọn lý tưởng cho các kết cấu yêu cầu tính ổn định, độ bền cao như giàn khung, băng chuyền, hệ thống nhà xưởng…
- Chống oxy hóa và han gỉ: Nhôm có lớp oxit tự nhiên bảo vệ bề mặt, giúp chống lại quá trình ăn mòn do môi trường. Vì vậy, nhôm định hình phù hợp sử dụng cho các công trình ngoài trời hoặc môi trường có độ ẩm cao, thay thế hiệu quả cho các vật liệu dễ bị rỉ sét như sắt, thép.

- Trọng lượng nhẹ: So với thép, nhôm định hình có trọng lượng nhẹ hơn, giúp giảm tải trọng công trình, tiết kiệm chi phí vận chuyển và dễ dàng thi công lắp đặt.
- Tính thẩm mỹ cao: Bề mặt nhôm định hình mịn, được xử lý hoàn thiện bằng việc sơn tĩnh điện, anod hóa, giả vân gỗ... giúp sản phẩm không chỉ bền mà còn có tính thẩm mỹ cao, đáp ứng yêu cầu thiết kế nội ngoại thất hiện đại.
- Dễ dàng tái chế, thân thiện môi trường: Nhôm định hình có thể tái chế mà không bị giảm chất lượng, giúp tiết kiệm năng lượng, giảm phát thải và bảo vệ môi trường.
3. Ứng dụng của nhôm định hình trong đời sống
Nhờ tính linh hoạt, độ bền cao, trọng lượng nhẹ và khả năng chống oxy hóa vượt trội, nhôm định hình đã trở thành vật liệu được ưa chuộng trong nhiều lĩnh vực công nghiệp và đời sống.
3.1. Trong lĩnh vực xây dựng
Nhôm định hình đóng vai trò quan trọng trong nhiều hạng mục xây dựng nhờ tính cơ động và độ bền vượt trội:
- Khung cửa, cửa sổ, vách kính, lan can
- Trần trang trí, lam chắn nắng
- Hệ kết cấu nhẹ
3.2. Trong lĩnh vực công nghiệp
Tính linh hoạt và khả năng gia công dễ dàng giúp nhôm định hình trở thành vật liệu lý tưởng trong sản xuất, chế tạo:
- Khung máy, băng chuyền, hệ thống lắp ráp tự động
- Khung pin năng lượng mặt trời, hộp đèn, biển quảng cáo
- Phụ kiện cơ khí (đai ốc, thanh nối, vỏ máy....)
3.3. Trong ngành điện – điện tử
Với khả năng dẫn điện tốt và tính ổn định cao, nhôm định hình cũng được ứng dụng rộng rãi trong:
- Hệ thống truyền tải điện (dây dẫn, khung treo đường dây trên không và các bộ phận hỗ trợ mạng lưới điện phân phối)
- Thiết bị điện tử (Tivi, máy in, máy tính…)
3.4. Trong lĩnh vực đồ gia dụng và nội thất
Tính thẩm mỹ cao và độ bền tốt giúp nhôm định hình trở thành vật liệu lý tưởng cho các sản phẩm gia dụng:
- Đường ống tủ lạnh, máy điều hòa
- Rèm cửa, vòi sen
- Nội thất văn phòng (bàn, ghế, vách ngăn, khung màn hình…)

3.5. Trong lĩnh vực vận tải
Nhôm định hình góp phần tối ưu hiệu suất, giảm trọng lượng và tăng độ an toàn cho các phương tiện:
- Ngành hàng không (khung thân và linh kiện máy bay)
- Tàu thủy và tàu vũ trụ
- Ngành đường sắt và ô tô (cấu trúc toa tàu, khung gầm ô tô)
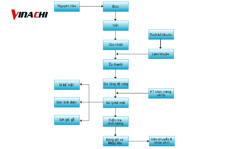
4. Quy trình sản xuất nhôm định hình
4.1. Bước 1: Nhập nguyên liệu phôi nhôm
Đầu tiên, bạn cần nhập phôi nhôm nguyên chất, là hợp kim giữa nhôm và các nguyên tố như silic, magie, mangan, đồng, thiếc… từ các nhà cung cấp uy tín. Việc chọn mua nguyên liệu chất lượng cao giúp tăng độ bền và tính thẩm mỹ cho nhôm định hình thành phẩm.
4.2. Bước 2: Kiểm tra chất lượng phôi nhôm
Sau khi nhập phôi nhôm về, bạn sử dụng các thiết bị để phân tích thành phần hoá học và vật lý của chúng. Việc kiểm tra này nhằm đảm bảo tỷ lệ kim loại đúng chuẩn, không có tạp chất.
4.3. Bước 3: Thiết kế bản vẽ kỹ thuật sản phẩm
Bản vẽ kỹ thuật chi tiết cho từng sản phẩm thường bao gồm: kích thước, mặt cắt, hình dạng và yêu cầu kỹ thuật. Việc cần thiết kế bản vẽ nhằm đảm bảo sản phẩm cuối cùng vừa đảm bảo tính thẩm mỹ, vừa phù hợp tiêu chuẩn kỹ thuật và nhu cầu thực tế.

4.4. Bước 4: Kiểm tra và hiệu chỉnh khuôn đúc
Khuôn đúc quyết định đến hình dáng thanh nhôm, vì vậy, bạn cần kiểm tra độ chính xác, độ bền và độ ổn định của chúng trước khi đưa vào sử dụng. Mọi sai số dù nhỏ cũng cần được điều chỉnh để đảm bảo quá trình đùn ép diễn ra hoàn hảo.
4.5. Bước 5: Đùn ép nhôm
Phôi nhôm được nung nóng đến nhiệt độ từ 430 – 450°C và đưa vào máy đùn ép. Dưới áp suất cao, nhôm được ép qua khuôn tạo thành thanh nhôm định hình với hình dáng và kích thước như thiết kế.
4.6. Bước 6: Kiểm tra thành phần sau khi đùn
Sau đùn ép, các mẫu thanh nhôm cần được kiểm tra thành phần và chất lượng bề mặt để đảm bảo đồng nhất về kết cấu, hình dáng và không có lỗi kỹ thuật trong suốt quá trình xử lý nhiệt và đùn ép.
4.7. Bước 7: Xử lý độ cứng (gia nhiệt)
Thanh nhôm sẽ được đưa vào lò xử lý nhiệt để đạt được độ cứng và độ bền cơ học theo yêu cầu ứng dụng. Tùy theo loại hợp kim và tiêu chuẩn kỹ thuật, thời gian và nhiệt độ gia nhiệt sẽ được điều chỉnh phù hợp.
4.8. Bước 8: Xử lý bề mặt (sơn – nhuộm – anod hóa)
Sau khi đạt chuẩn về độ cứng, nhôm định hình sẽ được xử lý bề mặt bằng các phương pháp như sơn tĩnh điện, anod hóa hoặc nhuộm màu.
4.9. Bước 9: Kiểm tra chất lượng cuối cùng
Sản phẩm hoàn thiện sẽ trải qua bước kiểm tra nghiêm ngặt về màu sắc, độ bền, tỷ lệ khuôn và độ hoàn thiện bề mặt. Những sản phẩm không đạt tiêu chuẩn sẽ bị loại bỏ, đảm bảo chỉ sản phẩm chất lượng cao được đóng gói và phân phối đến tay khách hàng.
5. 6 điều cần lưu ý khi lựa chọn nhôm định hình
Việc lựa chọn nhôm định hình phù hợp không chỉ ảnh hưởng đến chất lượng công trình mà còn quyết định đến hiệu quả sử dụng lâu dài. Dưới đây là những yếu tố quan trọng bạn cần lưu ý khi lựa chọn:
- Phù hợp với mục đích sử dụng: Bạn cần đảm bảo rằng sản phẩm bạn chọn phù hợp với công năng thực tế. Việc chọn đúng loại nhôm định hình sẽ giúp tối ưu hiệu quả sử dụng, giảm chi phí và nâng cao giá trị công trình.
- Lựa chọn đúng loại hợp kim nhôm: Mỗi ứng dụng sẽ phù hợp với một loại hợp kim khác nhau. Nhôm 6063 thường dùng trong xây dựng nhờ tính định hình tốt và khả năng chống ăn mòn cao; còn nhôm 6061 lại phù hợp cho các kết cấu cơ khí yêu cầu độ cứng cao hơn.

- Kiểm tra tiêu chuẩn kỹ thuật: Bạn nên chọn nhôm định hình có đầy đủ chứng nhận tiêu chuẩn chất lượng (như ISO, JIS, ASTM…) để đảm bảo sản phẩm đạt yêu cầu về cơ lý tính, độ bền, độ cứng và khả năng chịu lực. Việc sử dụng sản phẩm đạt chuẩn giúp tăng tuổi thọ công trình và an toàn khi sử dụng.
- Độ dày và thiết kế mặt cắt: Tùy theo ứng dụng (làm khung cửa, lan can, hệ khung máy…), bạn cần xác định rõ độ dày và hình dạng mặt cắt cần thiết. Nhôm quá mỏng sẽ gây biến dạng, trong khi nhôm quá dày làm tăng chi phí không cần thiết.
- Khả năng xử lý bề mặt: Bề mặt nhôm định hình nên được sơn tĩnh điện, anod hóa hoặc mạ bảo vệ để đảm bảo tính thẩm mỹ, độ bền màu và khả năng chống oxy hóa trong thời gian dài – đặc biệt quan trọng với các ứng dụng ngoài trời.
- Lựa chọn nhà cung cấp uy tín: Bạn nên chọn nhôm định hình từ thương hiệu uy tín hoặc nhà sản xuất có kinh nghiệm, có chính sách kiểm định chất lượng rõ ràng, bảo hành minh bạch và dịch vụ hậu mãi tốt, giúp bạn an tâm về chất lượng sản phẩm và tiến độ thi công.
Hy vọng qua bài viết trên, bạn đã hiểu rõ hơn nhôm định hình là gì, những đặc tính nổi bật cũng như ứng dụng đa dạng của vật liệu này trong đời sống và sản xuất. Với nhiều ưu điểm vượt trội như độ bền cao, trọng lượng nhẹ, dễ gia công và tính thẩm mỹ tốt, nhôm định hình đang dần trở thành lựa chọn hàng đầu cho các công trình hiện đại.


